
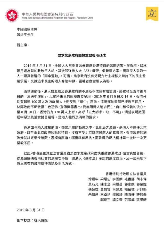
24名泛民立法會議員,昨日(8月31日)聯署去信中國國家主席習近平,要求重啟香港政改。
立法會議員梁耀忠,在Facebook張貼24名泛民立法會議員聯署信件,信中提及人大在2014年強推「831框架」假普選方案,觸發「雨傘運動」,指北京政府沒有兌現九七主權移交時許下的民主普選承諾。信中又指「反送中運動」發酵已接近三個月,港人已清楚表明撤回送中惡法及落實雙普選等強烈及清晰要求。
信內又指香港如今陷入政權崩潰、頻繁示威的動盪之中,此亂局之源頭,是港人不信任北京政府、以至由北京政府欽點的特首。沒有不受北京篩選候選人的真普選,香港政府的施政幾就註定舉步維艱。故此24名泛民立法會議員強烈要求北京政府盡快重啟香港政改,落實真雙普選,從源頭解決香港社會的深層次矛盾,還港人《基本法》承諾的高度自治,及一國兩制下原本應有的城市精神面貌及生活方式。
參與聯署的立法會議員包括涂謹申、梁耀忠、李國麟、毛孟靜、胡志偉、莫乃光、陳志全、梁繼昌、郭家麒、郭榮鏗、張超雄、黃碧雲、葉建源、楊岳橋、尹兆堅、朱凱迪、林卓廷、邵家臻、陳淑莊、許智峯、鄺俊宇、譚文豪、范國威、及區諾軒。
政府昨日發新聞稿,回應政改問題,指政制發展相關議題極具爭議,必須審慎行事。貿然重啟政改,將會導致社會更加分化,是不負責任的做法。要展開政改的討論,社會需要在法理的基礎上,在平和、互信的氛圍下,以務實的態度進行。